Fiche : [DIV269]
Titre : IUT GEII, Redresseurs à diodes et thyristors, Documentation technique, novembre 2012.
Cité dans : [DATA076] T. LEQUEU, Documentations de maquettes électroniques, juillet 2023. Cité dans :[99DIV083] Liste des travaux écrits de Thierry LEQUEU, novembre 2019.Auteur : Thierry LEQUEU
Projet : IUT
Révision : 1
Date : octobre 2001
Vers : Liste des documents
Vers : Documentation des composants

[1] : [DIV126] T. LEQUEU, Librairie des fichiers PDF de composants, décembre 2025.Lien : SKKD15.pdf - 6 pages, 435 Ko, SEMIPACK Rectifier Diode Modules, SKKD 15, SKKE 15, SKKD 26.

[1] : [DIV126] T. LEQUEU, Librairie des fichiers PDF de composants, décembre 2025.Lien : SKKTH15.pdf - 4 pages, 345 Ko, SEMIPACK Thyristor / Diode Modules, SKKT 15, SKKH 15.

Liste des documents | ![]() |
Documentation des composants | ![]() |
Cité dans : [DIV126] T. LEQUEU, Librairie des fichiers PDF de composants, décembre 2025.

Site : http://www.semikron.com/semineu/index.html
Lien : SKKD15.pdf - 6 pages, 435 Ko, SEMIPACK Rectifier Diode Modules, SKKD 15, SKKE 15, SKKD 26.
Cité dans : [DIV126] T. LEQUEU, Librairie des fichiers PDF de composants, décembre 2025.

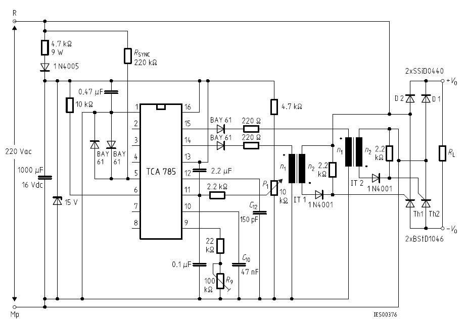
Lien : TCA785.pdf - 16 pages, 455 Ko, TCA 785, Phase Control IC TCA 785, Bipolar IC. This phase control IC is intended to control thyristors, triacs, and transistors. The trigger pulses can be shifted within a phase angle between 0 ° and 180 °. Typical applications include converter circuits, AC controllers and three-phase current controllers. This IC replaces the previous types TCA 780 and TCA 780 D.
Cité dans : [DIV126] T. LEQUEU, Librairie des fichiers PDF de composants, décembre 2025.
Mise à jour le dimanche 25 janvier 2026 à 20 h 00 - E-mail : thierry.lequeu@gmail.com
Cette page a été produite par le programme TXT2HTM.EXE, version 10.7.3 du 27 décembre 2018.
| Copyright 2026 : | ![]() |
Les informations contenues dans cette page sont à usage strict de Thierry LEQUEU et ne doivent pas être utilisées ou copiées par un tiers.
Powered by www.google.fr, www.e-kart.fr, l'atelier d'Aurélie - Coiffure mixte et barbier, Maelline Travel Planner - Organisatrices de voyage sur mesure, La Boutique Kit Elec Shop and www.lequeu.fr.