Fiche : [99DIV080]
Titre : AN518, J.M. Charreton, Soft light dimmer, Application Note, STMicroelectronics, July 1993, 7 pages.
Cité dans : [DIV009] Application Note ST Microelectronics, juillet 2005.Auteur : J. M. Charreton
Date : July 1993
Pages : 1 - 7
Lien : AN518.pdf - Soft Light Dimmer - July 1993 - 7 pages.
Lien : AN518b.pdf - Soft Light Dimmer - 07/93 - 8 pages.
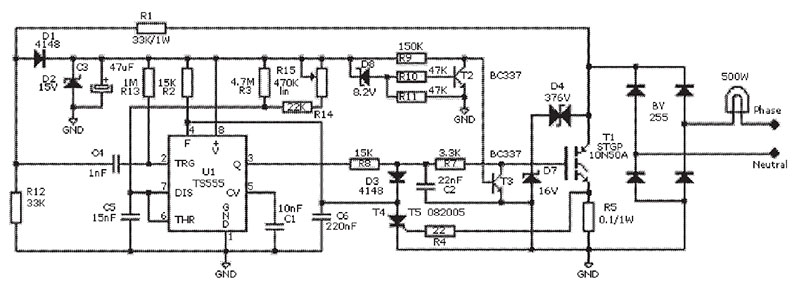
INTRODUCTION :
The circuit described in this paper is a new proposal for dimming incandescent lamps
which offer a resistive load, and halogen lamps with their electronic converter which
are, in effect, capacitive loads.
Power, in conventional dimming circuits, is controlled by TRIACs. They require a
series inductor for RFI filtering and a fuse to protect them against overload and
short circuit conditions. Additionally, the fuse may require maintenance.The circuit
is potentially noisy due to the AC current flowing through the inductor.
In this new circuit design, power is controlled by means of an IGBT. The IGBT
switching behaviour can be slowed down at turn-on and turn-off, hence a series
inductance need not be used. An additional feature is that the circuit can be designed
to provide short circuit protection which eliminates the need for a fuse and
the necessary access for fuse replacement. There is virtually no acoustic noise.

Mise à jour le lundi 26 janvier 2026 à 18 h 35 - E-mail : thierry.lequeu@gmail.com
Cette page a été produite par le programme TXT2HTM.EXE, version 10.7.3 du 27 décembre 2018.
| Copyright 2026 : | ![]() |
Les informations contenues dans cette page sont à usage strict de Thierry LEQUEU et ne doivent pas être utilisées ou copiées par un tiers.
Powered by www.google.fr, www.e-kart.fr, l'atelier d'Aurélie - Coiffure mixte et barbier, Maelline Travel Planner - Organisatrices de voyage sur mesure, La Boutique Kit Elec Shop and www.lequeu.fr.